凯时KB88

Account Opening

  • Individual Client

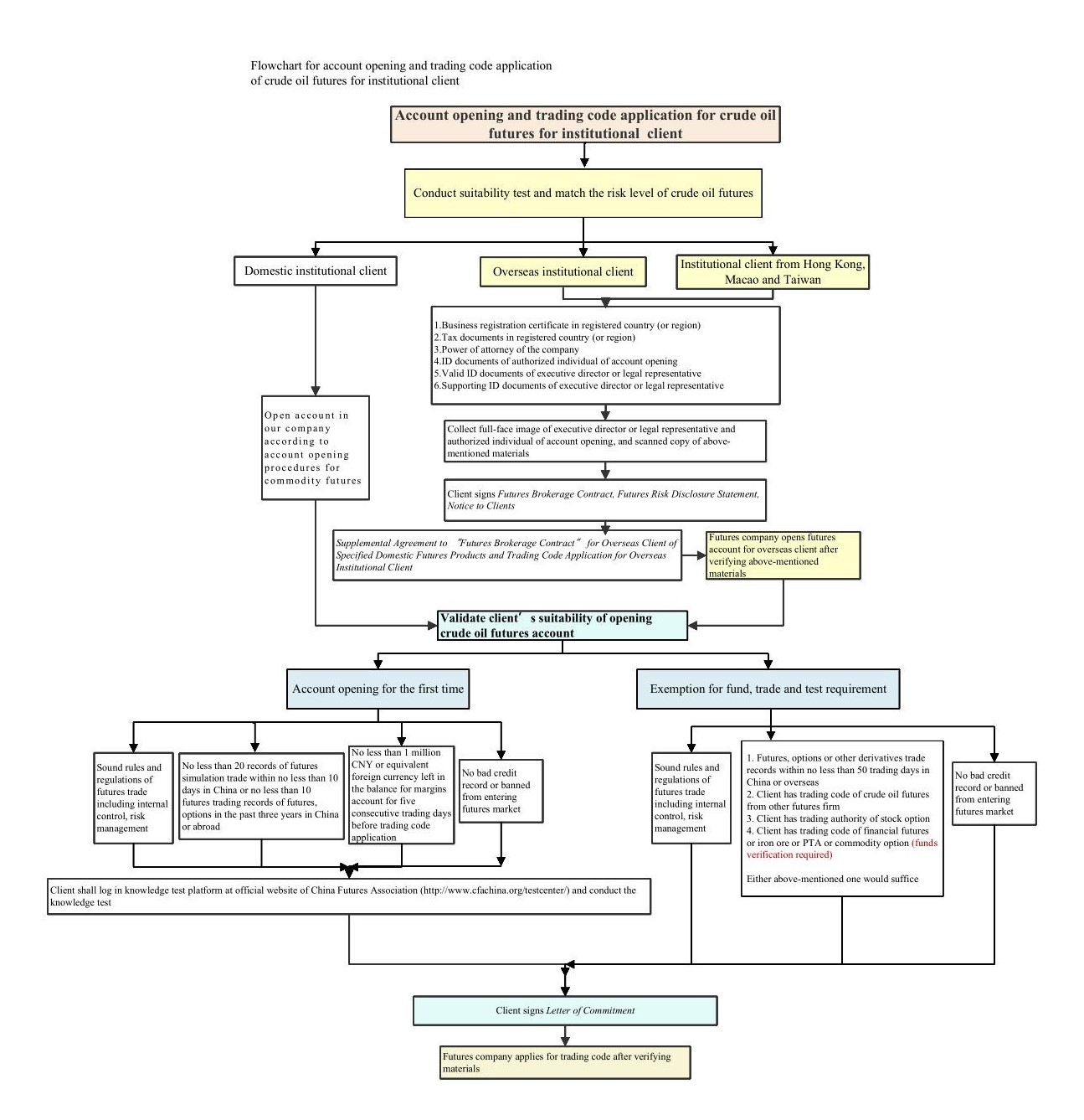
  • Institutional Client

  • Overseas Broker

凯时KB88·(中国游)官方网站
凯时KB88·(中国游)官方网站
凯时KB88·(中国游)官方网站

Download Reminder

Do you want to download the account opening file?????

Open account

【网站地图】【sitemap】